• 会员登陆
  • 用户名:
  • 密码:

新西兰留学:各年级去新西兰留学入读方式一览表

发布时间:2014-04-17

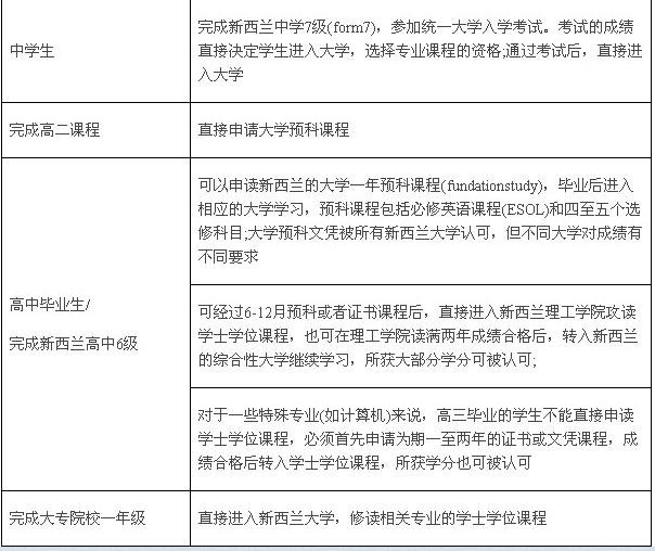
  近年来,新西兰逐渐成为留学生们心中的彼岸,越来越多的学子将目光投向了这个风景秀丽的小国家。但是,究竟该怎么样申请新西兰大学,学位课程及如何申请新西兰留学,这是让很多人头痛的问题了,下面留学专家罗列了各年级去新西兰留学入读方式一览表,希望能给要准备留学新西兰的同学作为参考。




鑫泉出国全国品牌留学机构,提供最新留学资讯,为您成功留学不遗余力!如有疑问欢迎拨打以下咨询热线:

大连咨询电话:0411-82551880
沈 阳咨询电话:024-23286508
太原咨询电话:0351-5228980
石家庄咨询电话:0311-89697888
鞍 山咨询电话:0412-5557323

资讯来源:来源网络

责任编辑:宫元超